|
复旦大学附属华山医院将对宝山院区手术动力系统手柄维修等维保项目开展谈判。望具备相关资质的单位前来报名参与谈判,现将有关事项告知如下: 一、项目名称:复旦大学附属华山医院宝山院区手术动力系统手柄维修等维保项目 项目名称 | 数量 | 单位 | 手术动力系统手柄维修 | 1 | 次 | 全自动生化分析仪维修 | 1 | 次 | 中心实验室设备 | 1 | 批 | 笔记本电脑 | 1 | 台 | 办公设备和日用品 | 1 | 批 | 发药车等不锈钢设备 | 1 | 批 | 复印机下粉组件维修 | 1 | 次 |
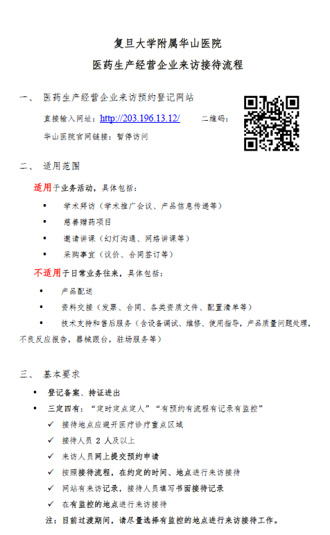
二、项目地点:复旦大学附属华山医院宝山院区 三、投标人要求: 1、报名单位必须是在中华人民共和国境内注册、具有独立法人资格及相应经营范围的单位,须提供加盖公章的全流程相关资质(不限于产品报价单、注册证全套、营业执照、经营许可证、备案凭证、产品授权、产品彩页、法人授权书、被授权代表身份证等); 2、报名单位在经营活动中没有违法记录,供应商未被“信用中国”网站(www.creditchina.gov.cn)列入失信被执行人名单、重大税收违法案件当事人名单; 3、本项目不接受联合体参与。 四、报名时间:2024年6月20日~2024年6月25日 五、报名地点:上海市宝山区镜泊湖路518号综合楼217 六、谈判时间:2024年6月26日13:30 七、报名单位在报名时需携带营业执及相关资质证书,以上证件复印件加盖单位公章,报价单须准备至少四份,另外电子版1份(全套响应文件正本(加盖公章)的PDF格式)发送至hszbtpww@126.com 八、前来参加谈判需至少提前1天根据公告内《复旦大学附属华山医院医药生产经营企业来访接待流程》完成预约登记,操作如有疑问可咨询相关联系人。 九、本次院内谈判按最终报名单位为准,至少有一家符合要求的报名单位。 联系人:钱顺鑫 复旦大学附属华山医院 

 |